Identity API
Overview
The Beam Identity API is a programmable gateway for business verification and identity management with compliance at its core.
With one integration, you can verify businesses and their beneficial owners, manage access to your payment stack, automate onboarding from end to end, and more. Beam removes the friction from the KYB/KYC process to easily collect identity data, track status in real time, and control who can move money across your platform.
Use Cases
Your business provides payment processing services to companies but, for compliance purposes, you need to verify the identity of the businesses that utilize your service.
If your onboarding is enabled through your Platform's UI and corresponding backend, Beam can act as your source of truth for compliance and identity verification.
Use cases include:
- Programmatic onboarding: Create and verify new businesses from your user-facing platform or internal operations tool
- Payment gating: Only allow fund transfers and currency trades once a business is approved
- Automated retries: Trigger re-submission logic when a business fails KYB and provide targeted feedback to the user
Beam gives you the infrastructure to build smarter compliance into every layer of your product.
Key Features & Capabilities
- Business verification: Verify businesses and owners using structured data including names, addresses, birthdates, and government IDs.
- Real-time status tracking: Monitor the full KYB/KYC lifecycle through polling or webhooks. Trigger workflows the moment a status changes.
- Unified submission: Submit business and ownership data in a single request. Beam routes everything where it needs to go.
- Error transparency: See exactly what went wrong and why. Beam returns field-level errors and clear resolution paths.
How It Works
Beam fits cleanly into your onboarding flow to let you stay in control while we handle the compliance layer.
- Pre-fill business information collected from your front-end, and submit it to Beam when users reach a verification step.
- Show verification status in your internal dashboards by polling Beam's /status endpoints.
- Notify users when they've been approved or when they need to re-upload a document.
You own the UX. We handle the checks, status, and edge cases behind the scenes.
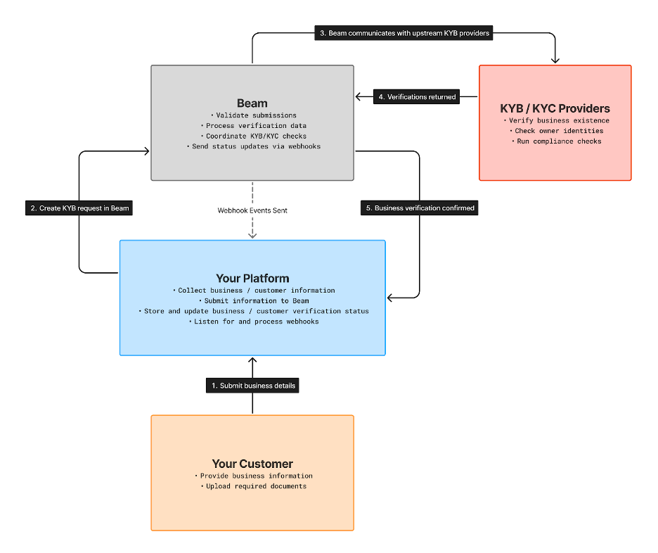
Breaking Down the Flow

In the above flow, your platform is leveraging Beam’s Identity API to verify your customer’s identity.
- Your platform should use its existing UX and flows to collect business and customer information. In many cases you may already have this information stored within your database.
- If you do not have this information already, you should build user flows to collect this information from your customer.
- Once you have the required information, you can create the business within Beam’s Identity API by submitting a
POST
request to the/identity/cases
endpoint.- Beam will validate your submission and return any errors. Your platform should handle these errors and surface them to your customers so that they can submit the corrections to their identity information as needed and your platform can resubmit for verification.
- Beam will work with our KYB/KYC providers to verify your customer based on the information you provided. This verification includes adverse media searches, confirmation of existence for government identifiers like SSN, matching of names and addresses given via API with the ones shown on documents that uploaded are uploaded later, and much more.
- Once verified by our providers and our internal controls, Beam will notify your platform by sending one of the following webhook events:
- Business.approved
- Business.rejected
- Business.review_required
What's next
- Making your first API call to create a business
- Tracking and interpreting KYB/KYC results
- Submitting for re-verification
Updated 4 months ago